我是建泰,打擾大家一下。
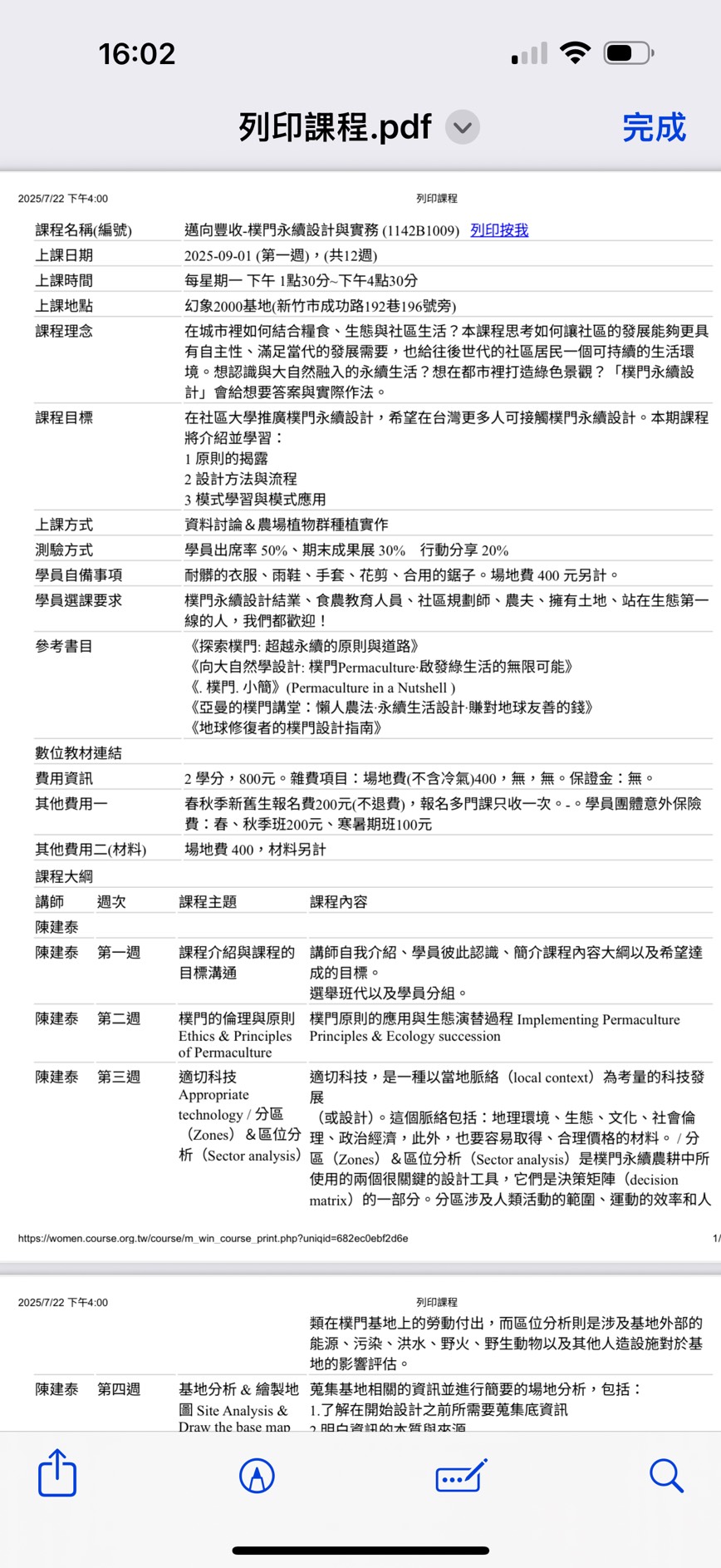
新竹附近的朋友,我打算利用三個學期的時間,慢慢的介紹完整的樸門永續設計課程,並且進行食物森林的實際操作,如果您已經退休(當然還沒退休也歡迎),週一下午抽的出時間,歡迎來參加竹塹社區大學的這一堂課。
竹塹社大是一個辦學非常認真的社區大學,我們已經一起努力十多年,在糧食教育(food education)上,希望解放農業生態知識&
催生一個具有永續視野的社會,這個課程,他們爭取到很優會的學分費,我十分感謝社大。
上課地點在新竹市新雅里 CSA 幻象基地(下方有地圖),是社區協力農業協會經營了8年的一個生態農場。農場希望藉由這個課程,邀請更多想要投入生態種植的朋友加入基地。
我們 9/1 開學。


摘自 竹塹社大